




侠义2最新版2026是一款即时制角色扮演了角色网游,该游戏为玩家打造了一个有别于其他武侠的武侠游戏世界。在游戏里有着两大阵营,即世家阵营与江湖阵营。而这两大阵营又分有8大门派。玩家可以任意选择进入阵营与门派,有八大门派就有8种玩法且各具特色。让玩家有更多的可能。于此同时,游戏还采取了开放式的战斗,遇到敌人即可以对战,可谓是快意恩仇。游戏还有各种特色玩法,门派交易、团体对战等。除此之外,该游戏还有多种游戏系统。如坐骑养成、货物交易等等,总结来说就是这么一款内容丰富、玩法多多的游戏,所以有兴趣的朋友可以来下载体验。
1、全自由装备升级,全开放玩家交易,装备永久保值,玩家轻松赚钱!
2、开放式战斗,逢敌必亮剑,快意写恩仇!
3、帮派鏖战、占城为王成为游戏终极追求!
4、丰富的坐骑养成,携美共乘,笑傲江湖!
5、强大的跨服战场,需要超强团队协作,策略竞技鏖战襄阳!
侠义2江湖职业:污衣帮
职业特点:
肉盾·均衡,主防御
职业简介:
江湖门派之一:行侠仗义污衣帮,卧薪尝胆,特技天下无狗,善使长棍;各项能力均衡,有爆发有控场,能抗能打,适应能力强。
技能介绍:
侠义2世家职业:慕容府
职业特点:
输出·高敏,主控制
职业简介:
世家门派之一:忍辱负重慕容府,如影随形,特技扭转乾坤,善使折扇;拥有优秀的闪避成长,控制能力强,擅长单挑,出奇制胜。
技能介绍:
侠义2世家职业:六扇门
职业特点:
输出·爆发,主输出
职业简介:
世家门派之一:铁面无私六扇门,窥测破绽,特技葵花点穴,善使单剑;拥有优秀的暴击成长,爆发能力强,擅长偷袭、斩首。
技能介绍:
侠义2江湖职业:清风寨
职业特点:
输出·高攻,主输出
职业简介:
江湖门派之一:绿林侠盗清风寨,其疾如风,特技十面埋伏,善使单刀。拥有优秀的攻击成长,输出能力强,擅长制造伤害,火力十足。
技能介绍:
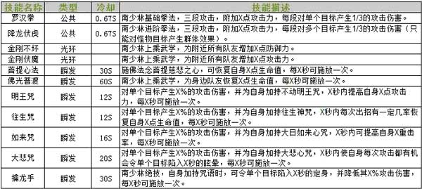
侠义2江湖职业:南少林
职业特点:
肉盾·血牛,主防御
职业简介:
江湖门派之一:武林泰斗南少林,稳若泰山,特技大悲咒,善使拳套;拥有优秀的生命成长,生存能力强,擅长正面群战,冲锋在前。
技能介绍:
侠义2世家职业:襄阳卫
职业特点:
肉盾·高防,主防御
职业简介:
忠义双全襄阳卫,以一当十,特技撼心诀,善使长枪。拥有优秀的防御成长,恢复能力强,擅长正面群战,硬抗伤害。
技能介绍:
【创建帮会】
当玩家级别到达20级时,可以在帮会界面建立属于自己的帮会,建立帮会时需要提供道具“帮会帮主印玺”。(可在商店和商城中购买获得得到)。
【帮会升级】
帮会最初只可收纳35名玩家,帮会等级每提升1级,就可多容纳20名玩家。
升二、三、四级帮会需要玩家分别上交2、4、8个“帮会左使印玺”(杂货店有出售);升五至十级帮会需要分别上交10、12、14、16、18、20个“帮会左使印玺”和1、3、5、7、9、11个“帮会右使印玺”(50、60、70、80、90、100级副本邪恶教主掉落);同时无论升几级帮会,都要额外上交20个帮会护符(帮会成员可在手艺中制作)来升级。
【管理帮会】
帮会中各等级职务的名称及权限如下:
帮主:所有人事和军事的任免权,战争发动权。副帮主(2人):任命左使,招收新成员,踢人。左使(6人):招收新成员,踢除普通帮众。右使(1人):招收新成员,授权发动战争权,任命解除精英。精英(不限):精英以上职务才能参加各种战争,并定期领取攻城奖励。帮众:不能参加战争,可帮会捐献、帮会建设。帮会总成员数超过职位数2倍时需要300帮会贡献才能被任命帮会官员;总成员数超过20人时需要300帮会贡献才能被任命为精英。
【精英晋级】
一级精英:帮主和右使任命。二级精英:200贡献自动晋级。三级精英:400贡献自动晋级。一级堂主:600贡献自动晋级。二级堂主:1000贡献自动晋级。三级堂主:1400贡献自动晋级。一级香主:1800贡献自动晋级。二级香主:2400贡献自动晋级。三级香主:3000贡献自动晋级。护法:3600贡献自动晋级。
【加入帮会】
1、直接向现有帮会的帮主、副帮主、左使、右使申请加入帮会。2、直接在帮会界面申请加入帮会,由帮主、副帮主、左使、右使批准申请。
v1.2.15版本
修改隐私政策问题
游戏信息
口碑绝赞的游戏佳作

战地2032手机版"
战地2032手机版免费版是一款以现代战争为题材的第一人称枪战射击类手游,我们的玩家可以在战地2032下载官方正版最新版本里使用几十种不同类型的武器枪支来进行战斗。而且你还可以通过这款游戏来完成各种不同的任务,从而成功将敌人全部击杀。
妙笔江山官方最新版"
妙笔江山官方最新版是一款以中国古典文化为背景的策略建造类游戏,玩家将化身一位才华横溢的设计师,在游戏中通过巧妙布局和精心设计,打造属于自己的诗意山水画卷,游戏采用精美的中国风美术风格,让玩家仿佛置身于一幅生动的古代画卷之中,从豪华的宫廷服饰到简约的文人服饰,还有丰富的剧情和故事等你来探索。
云海之下正式版"
云海之下官方手游是一款由数龙信息技术(浙江)有限公司开发九游平台代理的休闲放置类RPG手机游戏,这款游戏是以日式动画风格打造的,非常的温暖治愈,玩家将进入这个奇妙的冒险世界,带着可爱的小宠物和小伙伴一起组队,一路过关斩将,欢声笑语,挑战各种boss探索云海秘境,而且游戏中的地貌都是独一无二的,没一张地图都有自己独特的风格和值得玩家去探险的地方。
平行世界与梦境手机版"
平行世界与梦境手机版是一款以恐怖生存逃生为核心的故事驱动型手游,玩家将扮演主角美娜,在平行世界与梦境交织的诡异空间中穿梭,通过解谜、探索和躲避怪物来寻找逃离噩梦的方法,玩家需在现实与梦境两个维度切换,通过解谜串联线索,逐步揭开被扭曲世界的真相,游戏强调沉浸式的体验,与环境中各种物体互动,解锁新的路径或者获取关键道具。
吕布三国志2018内购破解版"
吕布三国志2018内购破解版是一款以以三国英雄吕布为主角的策略战旗类手游,我们的玩家不仅可以在游戏里体验到三国乱世的史实剧情。而且你还可以通过吕布三国志2018自带元宝修改版来参与到各个经典的战役当中,从而帮助主角吕布来完成逆天改命、横扫天下的目标。
星际守护者0.1折免费版"
星际守护者0.1折免费版是一款以龙珠为主题的回合制放置策略卡牌手游,在这里你可以与孙悟空、贝吉塔、弗利萨等近百位龙珠战士并肩作战,挑战各种强大的敌人,同时游戏还内置了0.1折充值福利,充值氪金比其它游戏更便宜,感兴趣的话快来下载体验吧!
山海镜花0.1折官方正版"
山海镜花0.1折官方正版是一款非常受欢迎的二次元卡牌养成手游,游戏以东方玄幻为主题,在这里玩家将化身为司命,穿梭大荒,结交异兽,卷入传奇纷争,探寻上古隐秘。你将与各种独特的镜灵一同探索神秘的山海地图,触发奇遇、解锁副本、收集材料,感兴趣的话快来下载体验吧!
进击的正太0.1折纯爱版"
进击的正太0.1折纯爱版是一款超级好玩的漫改卡牌竞技对战手游,游戏中,你可以抽取你喜欢的角色,比如帅气的五条悟或者神秘的两面米罗阳,这款游戏不仅还原了原作中的经典角色和场景,还加入了独特的卡牌设计 让每一次对决都充满未知和趣味,多种独特的操作和各种玩法原汁原味为你呈现,一起来感受这其中独特的战斗乐趣吧!
行尸走肉无人地带手游"
行尸走肉无人地带手游是一款回合制战略游戏,由AMC正版授权。玩家可以在游戏中体验到原汁原味的行尸走肉剧情,并由自己来做出选择。玩家将控制自己的角色在游戏中与Daryl Dixon一起对抗源源不断的丧尸,通过建立各种安全设施,尽可能地在这个末日之中生存下来。
无畏契约源能行动官方正版"
无畏契约源能行动官方正版是一款非常好玩的动作射击游戏。游戏采用了顶尖的3D引擎打造,美式漫画的画风搭配上顶尖的技能特效,玩家将沉浸式地享受游戏带来的乐趣。除了常规的死亡竞赛、团队争夺和瘟疫模式,还加入了破坏模式、炸弹拆除、抢旗等等的特色玩法模式,给玩家全新的游戏体验。
无畏契约源能行动官方正版无畏契约源能行动官方正版是一款非常好玩的动作射击游戏。游戏采用了顶尖的3D引擎打造,美式漫画的画风搭配上顶尖的技能特效,玩家将沉浸式地享受游戏带来的乐趣。除了常规的死亡竞赛、团队争夺和瘟疫模式,还加入了破坏模式、炸弹拆除、抢旗等等的特色玩法模式,给玩家全新的游戏体验。
查看
烈焰横空刀刀灵符版烈焰横空刀刀爆灵符正版是一款经典的1。76版传奇手游,它还原了端游的玩法,给玩家带来原汁原味的传奇体验。游戏中为玩家提供了战士、法师、道士三大职业,另外还有军团弓手、盾兵等五大兵种,战斗变化多端,刺激万分。另外PVE打宝、PVP竞技都能让你热血沸腾,重燃传奇激情。现在下载登陆还有非常丰厚的礼包码,可以帮助玩家快速成长,处处快人一步。
查看
织女星计划0.1折扣版织女星计划0.1折扣版是一款以火影忍者为游戏背景的横版次元斗技手游,日式画风展开丰富的世界观剧情,知名CV助阵,顶级视听与操作带给玩家一次纯正的热血格斗体验,玩家可以收集上百名忍者,包括鸣人、佐助及晓组织等经典角色,自由搭配专属阵容,体验深度策略对决,具有超燃的动画级特效,重现原作中的高燃战斗场面,奥义技能特效还原度极高。
查看
最终幻想零式手游PSP移植版最终幻想零式手机版是一款由Square Enix制作而成的经典角色扮演类游戏,是最终幻想系列的衍生外传作品,原先是PSP平台上的,因为广受好评,目前已经移植到手机上去了,相信能够为玩家带来不错的游戏体验。玩家在这里能够邂逅到形形色色的队友,可以组成所向披靡的阵容,这样一来就能够参与到一系列战斗中去,目的是为了维护世界和平。
查看
七骑士重生国际版七骑士重生国际版是一款全新推出的角色扮演游戏。游戏采用顶尖的游戏引擎打造,超真实的场景画面搭配上精致的角色模型以及技能特效,玩家将沉浸式地享受这款游戏带来的乐趣。同时本作也是基于经典IP《七骑士》开发的重制版手游,在保留核心玩法的同时大幅度提升了画面表现。
查看
踏风行手游官方版踏风行手游官方版是一款融合了中国武侠元素与现代游戏设计理念的动作角色扮演游戏,在这个充满奇幻色彩的世界中,玩家将扮演一名身怀绝技的侠客,踏上一段寻找真相、匡扶正义的冒险旅程,游戏中拥有众多门派以及各自的独门秘籍,从基础招式到顶级绝学,让玩家尽情体验刀光剑影间的畅快对决,超大地图供你随意穿梭,发现隐藏任务和稀有道具,每一次探险都将带来意想不到的惊喜。
查看
星之终途手游汉化版星之终途手游汉化版是一款以浩瀚宇宙为背景的科幻题材策略类游戏,同时也是由Steam移植而来的,在这里玩家突然收到护送少女型人造人的任务,让她逃离机械群的控制,保护这名少女免受机械群的威胁,将她顺利护送到目的地,探索这个被奇点机械群支配的世界,穿越各种危险的地带,与伙伴们一起探寻星辰的奥秘与故事。
查看
云七日世界手游官方版云七日世界手游官方版顾名思义是《七日世界》的官方云游戏版本,这款游戏版本虽然采用了超小的体积但是却能够凭借着强大的云技术将完整的游戏数据集结在云端,玩家只需在优质的网络条件下便能够实现免更新、高画质、高帧率、低延迟等一系列效果,这样一来就能够很好的解决了相关玩家手机内存不足、设备性能较低的问题。
查看
灵域修仙0.1折手游灵域修仙0.1内置免费版是一款多人同屏竞技的MMORPG修仙手机游戏。游戏采用古典画风设计,无论是细腻的人物建模、场景还是炫酷的技能特效都能看出是精心打造之作,画面细腻。除此之外还有丰富的原创剧情设定,让玩家沉浸于仙侠世界的恩怨情仇中。游戏包含六大职业:剑客、剑姬、剑豪、妖刀、唐门、天机,每个职业都各不相同,满足不同玩家的游戏喜好。
查看
浅塘杀神恶魔传奇手游浅塘杀神恶魔复古送充值版是一款非常好玩的全新的专属沉默传奇,游戏采用3D建模,搭配上宏伟的音乐和超清精致的游戏画面,让玩家全身心的进入游戏当中,游戏中设置了道士、法师、战士三大职业,每个职业都有不同的武器、技能以及属性,玩家可以自由选择自己擅长的职业,此外,还有超拉风的坐骑、时装等等,让老玩家回顾传奇经典,让新玩家体验到传奇的魅力。
查看同类热门
热门标签
访问网络 访问网络连接,可能产生GPRS流量 ------------------------------------- 写入外部存储 允许程序写入外部存储,如SD卡上写文件 ------------------------------------- 获取网络状态 获取网络信息状态,如当前的网络连接是否有效 ------------------------------------- 唤醒锁定 允许程序在手机屏幕关闭后后台进程仍然运行 ------------------------------------- 获取WiFi状态 获取当前WiFi接入的状态以及WLAN热点的信息 ------------------------------------- 录音 录制声音通过手机或耳机的麦克 ------------------------------------- 更新设备状态 更新设备状态 ------------------------------------- 改变WiFi状态 改变WiFi状态 ------------------------------------- 读取系统日志 读取系统底层日志 ------------------------------------- 拍照权限 允许访问摄像头进行拍照 ------------------------------------- 改变配置 允许当前应用改变配置,如定位 ------------------------------------- 读写系统设置 允许读写系统设置项 ------------------------------------- 修改声音设置 修改声音设置信息 ------------------------------------- 使用蓝牙 允许程序连接配对过的蓝牙设备 ------------------------------------- 蓝牙管理 允许程序进行发现和配对新的蓝牙设备 ------------------------------------- 显示系统窗口 显示系统窗口 ------------------------------------- 访问外部存储 访问外部存储的权限 ------------------------------------- 使用振动 允许振动 -------------------------------------
严格遵守法律法规,遵循以下隐私保护原则,为您提供更加安全、可靠的服务: 1、安全可靠: 我们竭尽全力通过合理有效的信息安全技术及管理流程,防止您的信息泄露、损毁、丢失。 ------------------------------------- 2、自主选择: 我们为您提供便利的信息管理选项,以便您做出合适的选择,管理您的个人信息 ------------------------------------- 3、保护通信秘密: 我们严格遵照法律法规,保护您的通信秘密,为您提供安全的通信服务。 ------------------------------------- 4、合理必要: 为了向您和其他用户提供更好的服务,我们仅收集必要的信息。 ------------------------------------- 5、清晰透明: 我们努力使用简明易懂的表述,向您介绍隐私政策,以便您清晰地了解我们的信息处理方式。 ------------------------------------- 6、将隐私保护融入产品设计: 我们在产品和服务研发、运营的各个环节,融入隐私保护的理念。 ------------------------------------- 本《隐私政策》主要向您说明: 我们收集哪些信息 我们收集信息的用途 您所享有的权利 ------------------------------------- 希望您仔细阅读《隐私政策》 为了让您有更好的体验、改善我们的服务或经您同意的其他用途,在符合相关法律法规的前提下,我们可能将通过某些服务所收集的信息用于我们的其他服务。例如,将您在使用我们某项服务时的信息,用于另一项服务中向您展示个性化的内容或广告、用于用户研究分析与统计等服务。 ------------------------------------- 若您使用服务,即表示您认同我们在本政策中所述内容。除另有约定外,本政策所用术语与《服务协议》中的术语具有相同的涵义。 如您有问题,请联系我们。 -------------------------------------