




超凡先锋台服是一款由网易发行的新世代生存夺金手游,凭借其独特的生存撤离玩法和财富竞技体验,获得了众多射击爱好者的喜爱与支持,一夜暴富还是千金散尽,都只在转瞬之间。不论你是百发百中的刚枪王,擅长在战场上横扫敌人,还是射击新人小白,只能携带普通装备低调发育,都有发家致富的机会。此外,玩家从每局游戏内获得的物资都可以自由养成,能够对枪械进行改装、更换配件、喷绘,打造自己独一无二的枪械,同样也能使用材料制作直接升级装备,高级装备将会拥有更多强化属性,还可以解锁随机效果。而对于玩家的战斗角色,也会随着作战局数增加而获得更高的作战能力。感兴趣的玩家可以下载体验。
1.财富竞技,装备带出一局致富
不再是单局的重复战斗,每局的物资均可带出,享受每一次财富积累的快乐!小心,每一个不起眼的拐角都可能有敌人埋伏,一起为了财富而战!
2.射击革新,搜集物资极限撤离
享受紧张对抗中肾上腺素激升的感觉?这个战场就是你的舞台。既可以正面对抗,也可以低调发育,拾取地图物资。但请务必成功撤离,活下去才是唯一目的。
3.配装入场,孤注一掷刺激战斗
局外装备配置,无论是裸装入场,还是做神装大佬,每一次对局都充满挑战和期待。在刀尖上行走随时准备白给,却可能在下一秒血赚一波。
4.词条加持,精心打造专属武器
丰富的枪械配件改装系统,枪口、枪托、握把、子弹均可自定义,打造你的专属武器。更有装备词条加持,不同搭配衍生无数策略选择。
5.自由交易,以战养战轻松赚钱
所有物品自由买卖,既可以出售局内战斗带出的物资,甚至扮演商人倒卖货物。也可以换取更强力的装备在战斗里获得更大的收益。
-枪械/子弹/配件分析
枪械的品质是根据他的战力来提高的,而他的战力是根据配件来提高的,所以我们如果想要提高自己的枪械战力,就一定装配合适的配件,来提高品质,并且不同的枪械升级也有不同的战力值,下面我来给大家详细介绍一下吧(因为条件有限,只展示拍卖行内有的枪械)
1.步枪
2.冲锋枪
3.机枪
ps:这两把枪在拍卖所品质有缺少,可能没有金色品质~
4.狙击枪
5.霰弹枪
因为只有一把枪,所以就不做表格了,下面以文字的形式展示出来~
狂沙
0-1800,白色品质
1801-3300,绿色品质
3301-4800,蓝色品质
4801-6300,紫色品质
6301+,金色品质
6.射手步枪
子弹
子弹一共有5个等级,每个等级和每个等级的穿透能力也不一样,并且每个等级也都代表一个品质(1级-白色,2级-绿色,3级-蓝色,4级-紫色,5级-金色)下面以表格的形式来展示出来各个子弹的穿透能力
讲完了那些基础的内容,下面我们在来介绍一下配件的词条解析及推荐吧
分别为瞄准镜,枪口,弹闸,枪托,这四个配件,都会列出他的所有扩展属性(词条)供大家选择/参考,我也会说出我的推荐以及理由,因为这是给枪械装配的,所以这些配件的效果都会叠加
1.瞄准镜
瞄准镜共有12个扩展属性,在所有词条都有的情况下,可选择的还是非常多的,并且瞄准镜也分为4种品质(白色,绿色,蓝色,紫色)其中白色没有扩展属性,绿色有一个,蓝色有两个扩展属性,紫色有三个扩展属性,下面说一下我的推荐吧~
①热成像目镜
效果:热量类侦察。开镜时以红色标记镜头100米范围内所有敌人
作用:在开镜的时候可以快速标记锁定镜头内的所有敌人,可以让我们快速知道敌人的位置,在钢枪的时候很有帮助
②痛击弱点
效果:开镜时增加10%-16%的暴击伤害
作用:适合喜欢开镜的人,可以有效的提高暴击伤害,可以很大程度的消耗敌人
③狙击测算
效果:对30米外的目标伤害增加20%,对30米内的目标伤害降低10%
作用:在沙漠打狙击枪的时候,这个扩展插件是非常非常的香了,可以有效的提高远距离伤害,如果伤害高的话,一枪就有可能秒掉敌人
2.枪口
枪口共有12个扩展属性,在所有词条都有的情况下,可选择的还是非常多的,并且枪口也分为4种品质(白色,绿色,蓝色,紫色)其中白色没有扩展属性,绿色有一个,蓝色有两个扩展属性,紫色有三个扩展属性,下面说一下我的推荐吧~
①减震制退
效果:射击伤害随距离衰减的系数降低50%
作用:适合狙击枪,在远距离的打击种,可以降低子弹衰减的伤害(换种方法说,也可以理解为提高我们的伤害)
②深层损伤
效果:命中后使对方20秒内所受治疗效果降低百分之50
作用:可以辅助队友使用,打敌方几枪,让他的治疗效果降低,可以有效的降低他的续航能力
3.弹闸
弹闸共有13个扩展属性,在所有词条都有的情况下,可选择的还是非常多的,并且弹闸也分为4种品质(白色,绿色,蓝色,紫色)其中白色没有扩展属性,绿色有一个,蓝色有两个扩展属性,紫色有三个扩展属性,老样子下面说一下我的推荐吧~
①集束弹头
效果:对30米内的目标伤害增加12%,对30米外的目标伤害降低12%
作用:这个扩展插件适合打近战,和狙击测算扩展属性正好相反,两个也可以在两把枪上搭配使用,一把步枪,一把狙击枪,非常好用
②穿甲燃烧弹
效果:命中时施加两秒烧伤,并且敌人护甲耐久消耗增加百分之50
作用:可以对敌方玩家造成持续的伤害,并且可以把他的护甲耐久造成很多的伤害
③衰弱弹
效果:暴击后增加10秒衰弱
作用:可以给敌方一个Debuff,让我们更好的攻击玩家,也可以辅助队友攻击
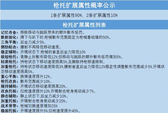
4.枪托
枪托共有16个扩展属性,在所有词条都有的情况下,选择性是远远高于其他配件的,并且弹闸也和其他配件一样也分为4种品质(白色品质,绿色品质,蓝色品质,紫色品质)其中白色没有扩展属性,绿色有一个,蓝色有两个扩展属性,紫色有三个扩展属性,下面说一下我的推荐吧~
①侧肋贴合
效果:腰射不再降低移动速度
作用:在钢枪腰射的时候,往往因为速度的原因拉身位不好,也是钢枪失败的一个重要原因,所以我们搭配上这个扩展属性,腰射不在降低我们的速度,我们在拉身位的时候,可以更好的避开敌方的子弹
②枪托改良
效果:散布范围减少10%
作用:在打的时候,子弹散步有时候也是我们打不中敌人的一个重要原因(明明瞄准了,但是有时候就是对不过枪)这往往就是子弹的散布问题,搭配上这个扩展插件,就会轻微的改善这个问题
③记忆合金
效果:移除移动与跳跃带来的散步惩罚
作用:在我们移动和跳跃的时候,子弹往往散布都会比之前(静止)大很多,也会让我们无法更好的瞄准敌人,在搭配上这个插件的时候,散布会没有,在钢枪的时候会有非常大的优势
以上就是所有配件的词条(扩展属性)介绍了,以上推荐仅代表个人想法,更好的搭配还是需要玩家实战中自己选择
v1.8版本
超凡先锋8月版本更新震撼来袭,史上最大福利88爆金节上线,送史诗烈焰刀!出金玩法加码,多款趣味大金可供搜集。还有更多新内容和福利等你体验!
·8月8日超凡爆金节开启,爆金模式出金率提高880%!更有近战武器和多款史诗品质外观登录可领!
·神秘大金现身红滩,花式出金,夺金乐趣升级!
·域外兽【异界魔像】觉醒,PVE玩法再更新,击败怪物获得更多物资奖励!
这里是昔日辉煌文明的废墟,也是寻宝者们的战场,一场射击与生存的较量就此展开。每一次撤离,都是对极限的挑战,是命运的轮盘,一转之间或许暴富,或许一无所有。自由交易的风,携带着枪械词条的奥秘,召唤勇者深入这片机遇与风险交织的神秘领域。带齐装备,心向未知,让我们在这片充满机遇和危险的区域中寻找属于我们的传奇。
游戏信息
口碑绝赞的游戏佳作

战地2032手机版"
战地2032手机版免费版是一款以现代战争为题材的第一人称枪战射击类手游,我们的玩家可以在战地2032下载官方正版最新版本里使用几十种不同类型的武器枪支来进行战斗。而且你还可以通过这款游戏来完成各种不同的任务,从而成功将敌人全部击杀。
妙笔江山官方最新版"
妙笔江山官方最新版是一款以中国古典文化为背景的策略建造类游戏,玩家将化身一位才华横溢的设计师,在游戏中通过巧妙布局和精心设计,打造属于自己的诗意山水画卷,游戏采用精美的中国风美术风格,让玩家仿佛置身于一幅生动的古代画卷之中,从豪华的宫廷服饰到简约的文人服饰,还有丰富的剧情和故事等你来探索。
云海之下正式版"
云海之下官方手游是一款由数龙信息技术(浙江)有限公司开发九游平台代理的休闲放置类RPG手机游戏,这款游戏是以日式动画风格打造的,非常的温暖治愈,玩家将进入这个奇妙的冒险世界,带着可爱的小宠物和小伙伴一起组队,一路过关斩将,欢声笑语,挑战各种boss探索云海秘境,而且游戏中的地貌都是独一无二的,没一张地图都有自己独特的风格和值得玩家去探险的地方。
平行世界与梦境手机版"
平行世界与梦境手机版是一款以恐怖生存逃生为核心的故事驱动型手游,玩家将扮演主角美娜,在平行世界与梦境交织的诡异空间中穿梭,通过解谜、探索和躲避怪物来寻找逃离噩梦的方法,玩家需在现实与梦境两个维度切换,通过解谜串联线索,逐步揭开被扭曲世界的真相,游戏强调沉浸式的体验,与环境中各种物体互动,解锁新的路径或者获取关键道具。
吕布三国志2018内购破解版"
吕布三国志2018内购破解版是一款以以三国英雄吕布为主角的策略战旗类手游,我们的玩家不仅可以在游戏里体验到三国乱世的史实剧情。而且你还可以通过吕布三国志2018自带元宝修改版来参与到各个经典的战役当中,从而帮助主角吕布来完成逆天改命、横扫天下的目标。
星际守护者0.1折免费版"
星际守护者0.1折免费版是一款以龙珠为主题的回合制放置策略卡牌手游,在这里你可以与孙悟空、贝吉塔、弗利萨等近百位龙珠战士并肩作战,挑战各种强大的敌人,同时游戏还内置了0.1折充值福利,充值氪金比其它游戏更便宜,感兴趣的话快来下载体验吧!
山海镜花0.1折官方正版"
山海镜花0.1折官方正版是一款非常受欢迎的二次元卡牌养成手游,游戏以东方玄幻为主题,在这里玩家将化身为司命,穿梭大荒,结交异兽,卷入传奇纷争,探寻上古隐秘。你将与各种独特的镜灵一同探索神秘的山海地图,触发奇遇、解锁副本、收集材料,感兴趣的话快来下载体验吧!
进击的正太0.1折纯爱版"
进击的正太0.1折纯爱版是一款超级好玩的漫改卡牌竞技对战手游,游戏中,你可以抽取你喜欢的角色,比如帅气的五条悟或者神秘的两面米罗阳,这款游戏不仅还原了原作中的经典角色和场景,还加入了独特的卡牌设计 让每一次对决都充满未知和趣味,多种独特的操作和各种玩法原汁原味为你呈现,一起来感受这其中独特的战斗乐趣吧!
行尸走肉无人地带手游"
行尸走肉无人地带手游是一款回合制战略游戏,由AMC正版授权。玩家可以在游戏中体验到原汁原味的行尸走肉剧情,并由自己来做出选择。玩家将控制自己的角色在游戏中与Daryl Dixon一起对抗源源不断的丧尸,通过建立各种安全设施,尽可能地在这个末日之中生存下来。
无畏契约源能行动官方正版"
无畏契约源能行动官方正版是一款非常好玩的动作射击游戏。游戏采用了顶尖的3D引擎打造,美式漫画的画风搭配上顶尖的技能特效,玩家将沉浸式地享受游戏带来的乐趣。除了常规的死亡竞赛、团队争夺和瘟疫模式,还加入了破坏模式、炸弹拆除、抢旗等等的特色玩法模式,给玩家全新的游戏体验。
无畏契约源能行动官方正版无畏契约源能行动官方正版是一款非常好玩的动作射击游戏。游戏采用了顶尖的3D引擎打造,美式漫画的画风搭配上顶尖的技能特效,玩家将沉浸式地享受游戏带来的乐趣。除了常规的死亡竞赛、团队争夺和瘟疫模式,还加入了破坏模式、炸弹拆除、抢旗等等的特色玩法模式,给玩家全新的游戏体验。
查看
烈焰横空刀刀灵符版烈焰横空刀刀爆灵符正版是一款经典的1。76版传奇手游,它还原了端游的玩法,给玩家带来原汁原味的传奇体验。游戏中为玩家提供了战士、法师、道士三大职业,另外还有军团弓手、盾兵等五大兵种,战斗变化多端,刺激万分。另外PVE打宝、PVP竞技都能让你热血沸腾,重燃传奇激情。现在下载登陆还有非常丰厚的礼包码,可以帮助玩家快速成长,处处快人一步。
查看
织女星计划0.1折扣版织女星计划0.1折扣版是一款以火影忍者为游戏背景的横版次元斗技手游,日式画风展开丰富的世界观剧情,知名CV助阵,顶级视听与操作带给玩家一次纯正的热血格斗体验,玩家可以收集上百名忍者,包括鸣人、佐助及晓组织等经典角色,自由搭配专属阵容,体验深度策略对决,具有超燃的动画级特效,重现原作中的高燃战斗场面,奥义技能特效还原度极高。
查看
最终幻想零式手游PSP移植版最终幻想零式手机版是一款由Square Enix制作而成的经典角色扮演类游戏,是最终幻想系列的衍生外传作品,原先是PSP平台上的,因为广受好评,目前已经移植到手机上去了,相信能够为玩家带来不错的游戏体验。玩家在这里能够邂逅到形形色色的队友,可以组成所向披靡的阵容,这样一来就能够参与到一系列战斗中去,目的是为了维护世界和平。
查看
七骑士重生国际版七骑士重生国际版是一款全新推出的角色扮演游戏。游戏采用顶尖的游戏引擎打造,超真实的场景画面搭配上精致的角色模型以及技能特效,玩家将沉浸式地享受这款游戏带来的乐趣。同时本作也是基于经典IP《七骑士》开发的重制版手游,在保留核心玩法的同时大幅度提升了画面表现。
查看
踏风行手游官方版踏风行手游官方版是一款融合了中国武侠元素与现代游戏设计理念的动作角色扮演游戏,在这个充满奇幻色彩的世界中,玩家将扮演一名身怀绝技的侠客,踏上一段寻找真相、匡扶正义的冒险旅程,游戏中拥有众多门派以及各自的独门秘籍,从基础招式到顶级绝学,让玩家尽情体验刀光剑影间的畅快对决,超大地图供你随意穿梭,发现隐藏任务和稀有道具,每一次探险都将带来意想不到的惊喜。
查看
星之终途手游汉化版星之终途手游汉化版是一款以浩瀚宇宙为背景的科幻题材策略类游戏,同时也是由Steam移植而来的,在这里玩家突然收到护送少女型人造人的任务,让她逃离机械群的控制,保护这名少女免受机械群的威胁,将她顺利护送到目的地,探索这个被奇点机械群支配的世界,穿越各种危险的地带,与伙伴们一起探寻星辰的奥秘与故事。
查看
云七日世界手游官方版云七日世界手游官方版顾名思义是《七日世界》的官方云游戏版本,这款游戏版本虽然采用了超小的体积但是却能够凭借着强大的云技术将完整的游戏数据集结在云端,玩家只需在优质的网络条件下便能够实现免更新、高画质、高帧率、低延迟等一系列效果,这样一来就能够很好的解决了相关玩家手机内存不足、设备性能较低的问题。
查看
灵域修仙0.1折手游灵域修仙0.1内置免费版是一款多人同屏竞技的MMORPG修仙手机游戏。游戏采用古典画风设计,无论是细腻的人物建模、场景还是炫酷的技能特效都能看出是精心打造之作,画面细腻。除此之外还有丰富的原创剧情设定,让玩家沉浸于仙侠世界的恩怨情仇中。游戏包含六大职业:剑客、剑姬、剑豪、妖刀、唐门、天机,每个职业都各不相同,满足不同玩家的游戏喜好。
查看
浅塘杀神恶魔传奇手游浅塘杀神恶魔复古送充值版是一款非常好玩的全新的专属沉默传奇,游戏采用3D建模,搭配上宏伟的音乐和超清精致的游戏画面,让玩家全身心的进入游戏当中,游戏中设置了道士、法师、战士三大职业,每个职业都有不同的武器、技能以及属性,玩家可以自由选择自己擅长的职业,此外,还有超拉风的坐骑、时装等等,让老玩家回顾传奇经典,让新玩家体验到传奇的魅力。
查看相关版本

超凡守卫战 896.10M 策略塔防v2.6.1
查看
超凡先锋 2009.17M 枪战射击v4.3
查看
超凡守卫战九游版下载 883.5MB 策略塔防v2.9.3
查看
超凡先锋小米渠道服 2009.17M 枪战射击v4.3
查看
超凡先锋ios版 2009.17M 枪战射击v4.4
查看
超凡先锋一号玩家版本 2009.17M 枪战射击v4.3
查看
超凡先锋官服 2009.17M 枪战射击v4.3
查看
超凡先锋(测试服) 2009.17M 枪战射击v4.3
查看
超凡守卫战手游 968.32MB 策略塔防v2.9.3
查看
超凡守卫战游戏最新版 883.54MB 策略塔防v2.9.3
查看同类热门
热门标签
访问网络 访问网络连接,可能产生GPRS流量 ------------------------------------- 写入外部存储 允许程序写入外部存储,如SD卡上写文件 ------------------------------------- 获取网络状态 获取网络信息状态,如当前的网络连接是否有效 ------------------------------------- 唤醒锁定 允许程序在手机屏幕关闭后后台进程仍然运行 ------------------------------------- 获取WiFi状态 获取当前WiFi接入的状态以及WLAN热点的信息 ------------------------------------- 录音 录制声音通过手机或耳机的麦克 ------------------------------------- 更新设备状态 更新设备状态 ------------------------------------- 改变WiFi状态 改变WiFi状态 ------------------------------------- 读取系统日志 读取系统底层日志 ------------------------------------- 拍照权限 允许访问摄像头进行拍照 ------------------------------------- 改变配置 允许当前应用改变配置,如定位 ------------------------------------- 读写系统设置 允许读写系统设置项 ------------------------------------- 修改声音设置 修改声音设置信息 ------------------------------------- 使用蓝牙 允许程序连接配对过的蓝牙设备 ------------------------------------- 蓝牙管理 允许程序进行发现和配对新的蓝牙设备 ------------------------------------- 显示系统窗口 显示系统窗口 ------------------------------------- 访问外部存储 访问外部存储的权限 ------------------------------------- 使用振动 允许振动 -------------------------------------
严格遵守法律法规,遵循以下隐私保护原则,为您提供更加安全、可靠的服务: 1、安全可靠: 我们竭尽全力通过合理有效的信息安全技术及管理流程,防止您的信息泄露、损毁、丢失。 ------------------------------------- 2、自主选择: 我们为您提供便利的信息管理选项,以便您做出合适的选择,管理您的个人信息 ------------------------------------- 3、保护通信秘密: 我们严格遵照法律法规,保护您的通信秘密,为您提供安全的通信服务。 ------------------------------------- 4、合理必要: 为了向您和其他用户提供更好的服务,我们仅收集必要的信息。 ------------------------------------- 5、清晰透明: 我们努力使用简明易懂的表述,向您介绍隐私政策,以便您清晰地了解我们的信息处理方式。 ------------------------------------- 6、将隐私保护融入产品设计: 我们在产品和服务研发、运营的各个环节,融入隐私保护的理念。 ------------------------------------- 本《隐私政策》主要向您说明: 我们收集哪些信息 我们收集信息的用途 您所享有的权利 ------------------------------------- 希望您仔细阅读《隐私政策》 为了让您有更好的体验、改善我们的服务或经您同意的其他用途,在符合相关法律法规的前提下,我们可能将通过某些服务所收集的信息用于我们的其他服务。例如,将您在使用我们某项服务时的信息,用于另一项服务中向您展示个性化的内容或广告、用于用户研究分析与统计等服务。 ------------------------------------- 若您使用服务,即表示您认同我们在本政策中所述内容。除另有约定外,本政策所用术语与《服务协议》中的术语具有相同的涵义。 如您有问题,请联系我们。 -------------------------------------