




乌托邦起源是一款卡通画风的3D魔幻风格的建造类模拟经营游戏,办款游戏延续了作品的经典玩法。玩家可以自由的改造生存环境、建立各种房屋。还拥有丰富的游戏玩法,如宠物捕捉、资源采集、PVP战斗等!玩家将在里面创造属于自己的文明,感兴趣的小伙伴快来下载体验吧!
一、食物配方以及功效
1、奶制品
可可豆=巧克力酱 (食物+ 30)。
可可豆 +椰子=巧克力椰果 (食物 +30)。
可可豆+ 牛奶=巧克力牛奶 (食物+ 20,水份 +40。
可可豆 +牛奶+ 小麦=巧克力蛋糕 (食物 +40)。
可可豆+ 牛奶+ 红豆=珍珠奶茶 (食物+ 50)。
红豆 +小麦=豆沙包 (食物 +40,水份-10)。
2、烧烤
烤章鱼 +小麦=章鱼小丸子 (食物 +20)。
烤章鱼+ 小麦+ 番茄=鱿鱼汉堡 (食物 +30)。
烤鸡腿+ 小麦+ 番茄=经典汉堡 (食物+ 60)。
烤猪排+ 小麦+ 番茄=猪排汉堡 (食物+ 30)。
烤牛排+ 小麦+ 番茄=牛排汉堡 (食物+ 80)。
烤野味+ 小麦+ 番茄=野味汉堡 (食物 +30)。
大龙虾+ 小麦=龙虾小丸子 (食物 +30)。
小龙虾+ 小麦=小虾小丸子 (食物 +30)。
小龙虾+ 烤辣椒=麻辣小龙虾 (食物+ 80)二级耐力buff。
3、水果类
草莓=草莓酱 (食物,水份+ 20)。
草莓 +小麦=草莓派 (食物+ 20水份+ 5,耐力 +10)。
草莓 +椰子=草莓椰果 (食物+ 30)。
草莓+ 牛奶=草莓牛奶 (食物 +30)。
草莓+ 牛奶 +小麦=草莓蛋糕 (食物+ 30)。
蜂蜜+ 生鸡蛋=蜂蜜鸡蛋羹 (食物 +30)。
牛奶+ 蘑菇=奶油蘑菇汤 (食物+ 20,水份+ 50)。
牛奶+ 红蘑菇=红蘑菇汤 (食物+ 20,水份 +50)二级御寒buff。
牛奶+ 蓝蘑菇=蓝蘑菇汤 (食物 +20,水份+ 50)二级祛热buff。
牛奶+ 椰子=椰奶 (食物+ 5,水份+ 20)一级祛热buff。
牛奶+ 小麦+ 椰子=西米露 (食物 +10,水份 +20)一级祛热buff。
4、其他
辣椒+ 生猪排=辣椒炒肉 (食物+ 20,水份 +5)二级御寒buff。
菠菜 +生鸡蛋=下品菠菜炒蛋 (食物 +30)。
菠菜+ 烤鸡蛋=下品菠菜炒蛋 (食物+ 30)。
菠菜+ 生鸡蛋+ 黄豆=菠菜炒蛋 (食物 +60)。
生鸡腿+ 蘑菇=小鸡炖蘑菇 ( 食物 +20,水份 +50)一级耐力buff。
苹果+ 小麦=苹果派 (食物+ 30)。
生牛排 +小麦=牛肉包 (食物+ 30)。
南瓜+ 小麦=南瓜小丸子 (食物+ 30)。
野味肉块+ 小麦=野味肉包 (食物+ 30)。
烤鸡蛋+ 小麦=蛋黄小丸子 (食物+ 30)。
胡萝卜+ 生羊排=羊排汤 (食物+ 50,水份 +50)二级耐力buff。
二、饲料大全
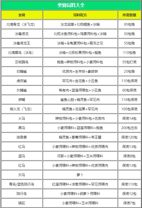
1、坐骑类
红马饲料:优质饲喂肉+饲喂料小麦+饲喂料辣椒(它吃10包饲料)。
蓝马饲料:河豚+饲喂料小麦+饲喂料玉米(它吃8包饲料)。
黑马饲料:饲喂料蓝莲花+饲喂料小麦+鲍鱼(它吃52~101包饲料)。
骆驼饲料:饲喂料玉米+饲喂料小麦小麦宠物粮(它吃6包饲料)。
陆行鸟饲料:饲喂料小麦+饲喂料胡萝卜胡萝卜饲料(它吃10包饲料)。
蓝色陆行鸟(青鸟)饲料:饲喂料红莲花+饲喂料洋葱+罕见饲喂料(它吃101包饲料)。
独角兽饲料:饲喂料草莓+精灵鱼+帝王蟹(它吃100~200包饲料)。
毒液龙饲料:饲喂料毒蘑菇+鸡蛋+稀有饲喂肉(它吃17~21包饲料)。
2、世界Boss类
猛犸饲料:松果+饲喂料胡萝卜+大龙虾(它吃12包饲料)。
雪猛犸饲料:饲喂料玉米+饲喂料土豆+大龙虾(它吃12包饲料)。
霸王龙饲料:松露+优质饲喂肉+饲喂料土豆(它吃12包饲料)。
暗黑霸王龙饲料:象拔蚌+罕见饲喂肉+稀有饲喂肉(它吃40包饲料)。
水池龟饲料:三文鱼+鲶鱼(它吃13包饲料)。
岩浆龟饲料:大闸蟹+鲤鱼(它吃13包饲料)。
巨猿饲料:香蕉+松果+大闸蟹(它吃16包饲料)。
上古鳄鱼饲料:鲍鱼+桂鱼+章鱼腿(它吃40包饲料)。
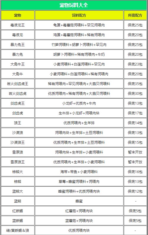
3、宠物类
暴力兔饲料:稀有饲喂肉+饲喂料胡萝卜+牛奶(它吃17~21包饲料)。
暴力兔王饲料:罕见饲喂肉+饲喂料萝卜+饲喂料竹笋(它吃20~25包饲料)。
剑齿虎饲料:小龙虾+饲喂肉+生牛排(它吃15~17包饲料)。
剑齿虎王饲料:小龙虾+优质饲喂肉+生牛排(它吃15~17包饲料)。
小黑虎饲料:优质饲喂肉+稀有饲喂肉+饲喂料大扇贝(它吃17~21包饲料)。
黑虎王饲料:罕见饲喂肉+稀有饲喂肉+饲喂料大扇贝(它吃20~25包饲料)。
孤狼/狼王饲料:优质饲喂肉+生羊排(它吃10包饲料)。
沙狼饲料:饲喂肉+生羊排+饲喂料土豆(它吃10包饲料)。
沙狼王饲料:优质饲喂肉+生羊排+饲喂料土豆(它吃15包饲料)。
雪原狼饲料:饲喂肉+生羊排+饲喂料小麦。
雪狼王饲料:优质饲喂肉+生羊排+饲喂料小麦。
红蜥蜴饲料:红蘑菇+饲喂肉(它吃5包饲料)。
蓝蜥蜴饲料:饲喂肉+蓝蘑菇(它吃5包)。
绿蜥蜴/黄蜥蜴/狼饲料:优质饲喂肉(未加工)。
棕熊/棕熊大饲料:饲喂肉+饲喂料蜂蜜+草莓(它吃13~15包饲料)。
蓝熊饲料:蜂蜜(未加工)。
蓝熊大饲料:优质饲喂肉+饲喂料蜂蜜(它吃10~12包饲料)。
4、家畜类
荒原牛饲料:甘蔗+苹果+饲喂料小麦草料(它吃6包饲料)。
猪饲料:黄豆(未加工)。
大角牛饲料:白莲花+饲喂料小麦+稀有饲喂肉(它吃17~21包饲料)。
大角牛王饲料:饲喂料白莲花+饲喂料小麦+罕见饲喂肉。
小乌龟饲料:饲喂料小麦+鲤鱼初级鱼饲料(它吃4包饲料)。
红猪饲料:饲喂料黄豆+饲喂料小麦黄豆宠物粮(它吃10包饲料)。
鸡/奶牛/绵羊/公牛饲料:小麦(未加工)。
1、体会收获、驯服的快感
装备打造?宠物养成?NO,没那么简单。这里的衣服都需要你自己一针一线去缝制,你甚至需要自己去薅羊毛。这里的宠物,都需要你去野外狩猎、喂食、驯养,还可能被大象踩在脚底,一定要谨慎猎捕。
2、探索未知的权利
和朋友一起组建部落,建设自己想要的城郭。独自隐居山林,茅屋一舍,田园湖泊。做自己设计的衣服,建自己喜欢的建筑。你要探索的,不仅仅是游戏设计者留下的遗迹,更多是玩家自己建造的奇迹。
3、多类型地图
游戏内荒岛上有多种类型地图,地图视觉场景和提供的生物、资源不同,玩家有很多可探索的空间。
4、特殊道具合成系统
道具的合成除了玩家随着升级获得的图纸,玩家还可以自主搭配不同资源合成道具,这种随机感为玩家带来无限乐趣。
5、家园系统
游戏中玩家可以和其他玩家通过家园方式成为联盟,家园中的所有人可以共享一些道具一起建造自己的家园房屋,培养玩家的团队合作精神。
6、PVP系统
在玩家可以在双方同意的情况下选择与其他玩家进行对战,通过这种方式抢夺他人资源。
1、再不建好房子,就会被抓走哟!
晚上可是会有小恶魔和骷髅怪出现的,没有自己的篝火和房子是十分危险的!
“就决定今天建好我们的小屋吧!到处都是木材和石料,加油咯!”
虽然所有人原本都不会砍树、采矿和木工,但是仿佛是这片大陆赐予的魔力,大家都无师自通地掌握了各种技能。木头和石料被运往工作台,加工成木板和石块和石器,一栋二层小楼随着大家洒下的汗水慢慢成型。
夜幕降临,神秘的雾气弥漫开来,果真跟夏夏说的一样,一群眼里闪烁着绿色火焰的小恶魔从迷雾中显露降家园门前的篝火让他们不敢前进一步,终于有了自己的家,这感觉太好了!
2、世界那么大,我想和你一起去看看!
在这个世界真的可以骑龙哟,不过你还是先驯服一匹小马吧!
家园建好后,大家就更迫不及待想要探索这个世界了,那么先准备好饲料吧,这样才能把野外奔驰的马儿带回家哦。胡萝卜和小麦做成的饲料球在小火的烘焙下散发出淡淡的香味,好几匹马儿居然自己主动靠拢过来,轻轻蹭了蹭我们的手,就开心地吃了起来。轻轻跨上马背,任由夕阳在肩头洒落,明天就要向荒野进发咯!
3、贝雅最美的风景,是我们并肩战斗!
越珍贵的宝藏越危险!
坐骑和武器都准备好,再也没有什么可以阻挡我们探险的脚步啦。据说在海岛、森林、沙漠和雪山里都有创世神遗留的宝藏,现在都被怪兽和妖精守卫着,想想就很刺激呢!
往北走了大约半天,一片残垣断壁出现在视野中,一群骷髅怪在废墟中游荡,废墟的中央有一个闪着金光的宝箱。战斗瞬间爆发,看似脆弱的骷髅兵却力大无穷,好在我们铸造的盔甲和武器十分精良,配合默契,最终战胜了它们。打开宝箱,一颗发出柔和圣光的宝石浮现出来,似乎在治愈着我们的伤痛。
4、一起做喜欢的事!
我爬上过最偏远的遗迹,也曾航行到最浪漫的心形岛,甚至斩下过巨龙的牙齿,见证并创造了一个个奇迹,但我依然需要伙伴,一起做喜欢的事,你要一起来吗?我的世界欢迎你!
游戏信息
口碑绝赞的游戏佳作

战地2032手机版"
战地2032手机版免费版是一款以现代战争为题材的第一人称枪战射击类手游,我们的玩家可以在战地2032下载官方正版最新版本里使用几十种不同类型的武器枪支来进行战斗。而且你还可以通过这款游戏来完成各种不同的任务,从而成功将敌人全部击杀。
妙笔江山官方最新版"
妙笔江山官方最新版是一款以中国古典文化为背景的策略建造类游戏,玩家将化身一位才华横溢的设计师,在游戏中通过巧妙布局和精心设计,打造属于自己的诗意山水画卷,游戏采用精美的中国风美术风格,让玩家仿佛置身于一幅生动的古代画卷之中,从豪华的宫廷服饰到简约的文人服饰,还有丰富的剧情和故事等你来探索。
云海之下正式版"
云海之下官方手游是一款由数龙信息技术(浙江)有限公司开发九游平台代理的休闲放置类RPG手机游戏,这款游戏是以日式动画风格打造的,非常的温暖治愈,玩家将进入这个奇妙的冒险世界,带着可爱的小宠物和小伙伴一起组队,一路过关斩将,欢声笑语,挑战各种boss探索云海秘境,而且游戏中的地貌都是独一无二的,没一张地图都有自己独特的风格和值得玩家去探险的地方。
平行世界与梦境手机版"
平行世界与梦境手机版是一款以恐怖生存逃生为核心的故事驱动型手游,玩家将扮演主角美娜,在平行世界与梦境交织的诡异空间中穿梭,通过解谜、探索和躲避怪物来寻找逃离噩梦的方法,玩家需在现实与梦境两个维度切换,通过解谜串联线索,逐步揭开被扭曲世界的真相,游戏强调沉浸式的体验,与环境中各种物体互动,解锁新的路径或者获取关键道具。
吕布三国志2018内购破解版"
吕布三国志2018内购破解版是一款以以三国英雄吕布为主角的策略战旗类手游,我们的玩家不仅可以在游戏里体验到三国乱世的史实剧情。而且你还可以通过吕布三国志2018自带元宝修改版来参与到各个经典的战役当中,从而帮助主角吕布来完成逆天改命、横扫天下的目标。
星际守护者0.1折免费版"
星际守护者0.1折免费版是一款以龙珠为主题的回合制放置策略卡牌手游,在这里你可以与孙悟空、贝吉塔、弗利萨等近百位龙珠战士并肩作战,挑战各种强大的敌人,同时游戏还内置了0.1折充值福利,充值氪金比其它游戏更便宜,感兴趣的话快来下载体验吧!
山海镜花0.1折官方正版"
山海镜花0.1折官方正版是一款非常受欢迎的二次元卡牌养成手游,游戏以东方玄幻为主题,在这里玩家将化身为司命,穿梭大荒,结交异兽,卷入传奇纷争,探寻上古隐秘。你将与各种独特的镜灵一同探索神秘的山海地图,触发奇遇、解锁副本、收集材料,感兴趣的话快来下载体验吧!
进击的正太0.1折纯爱版"
进击的正太0.1折纯爱版是一款超级好玩的漫改卡牌竞技对战手游,游戏中,你可以抽取你喜欢的角色,比如帅气的五条悟或者神秘的两面米罗阳,这款游戏不仅还原了原作中的经典角色和场景,还加入了独特的卡牌设计 让每一次对决都充满未知和趣味,多种独特的操作和各种玩法原汁原味为你呈现,一起来感受这其中独特的战斗乐趣吧!
行尸走肉无人地带手游"
行尸走肉无人地带手游是一款回合制战略游戏,由AMC正版授权。玩家可以在游戏中体验到原汁原味的行尸走肉剧情,并由自己来做出选择。玩家将控制自己的角色在游戏中与Daryl Dixon一起对抗源源不断的丧尸,通过建立各种安全设施,尽可能地在这个末日之中生存下来。
无畏契约源能行动官方正版"
无畏契约源能行动官方正版是一款非常好玩的动作射击游戏。游戏采用了顶尖的3D引擎打造,美式漫画的画风搭配上顶尖的技能特效,玩家将沉浸式地享受游戏带来的乐趣。除了常规的死亡竞赛、团队争夺和瘟疫模式,还加入了破坏模式、炸弹拆除、抢旗等等的特色玩法模式,给玩家全新的游戏体验。
无畏契约源能行动官方正版无畏契约源能行动官方正版是一款非常好玩的动作射击游戏。游戏采用了顶尖的3D引擎打造,美式漫画的画风搭配上顶尖的技能特效,玩家将沉浸式地享受游戏带来的乐趣。除了常规的死亡竞赛、团队争夺和瘟疫模式,还加入了破坏模式、炸弹拆除、抢旗等等的特色玩法模式,给玩家全新的游戏体验。
查看
烈焰横空刀刀灵符版烈焰横空刀刀爆灵符正版是一款经典的1。76版传奇手游,它还原了端游的玩法,给玩家带来原汁原味的传奇体验。游戏中为玩家提供了战士、法师、道士三大职业,另外还有军团弓手、盾兵等五大兵种,战斗变化多端,刺激万分。另外PVE打宝、PVP竞技都能让你热血沸腾,重燃传奇激情。现在下载登陆还有非常丰厚的礼包码,可以帮助玩家快速成长,处处快人一步。
查看
织女星计划0.1折扣版织女星计划0.1折扣版是一款以火影忍者为游戏背景的横版次元斗技手游,日式画风展开丰富的世界观剧情,知名CV助阵,顶级视听与操作带给玩家一次纯正的热血格斗体验,玩家可以收集上百名忍者,包括鸣人、佐助及晓组织等经典角色,自由搭配专属阵容,体验深度策略对决,具有超燃的动画级特效,重现原作中的高燃战斗场面,奥义技能特效还原度极高。
查看
最终幻想零式手游PSP移植版最终幻想零式手机版是一款由Square Enix制作而成的经典角色扮演类游戏,是最终幻想系列的衍生外传作品,原先是PSP平台上的,因为广受好评,目前已经移植到手机上去了,相信能够为玩家带来不错的游戏体验。玩家在这里能够邂逅到形形色色的队友,可以组成所向披靡的阵容,这样一来就能够参与到一系列战斗中去,目的是为了维护世界和平。
查看
七骑士重生国际版七骑士重生国际版是一款全新推出的角色扮演游戏。游戏采用顶尖的游戏引擎打造,超真实的场景画面搭配上精致的角色模型以及技能特效,玩家将沉浸式地享受这款游戏带来的乐趣。同时本作也是基于经典IP《七骑士》开发的重制版手游,在保留核心玩法的同时大幅度提升了画面表现。
查看
踏风行手游官方版踏风行手游官方版是一款融合了中国武侠元素与现代游戏设计理念的动作角色扮演游戏,在这个充满奇幻色彩的世界中,玩家将扮演一名身怀绝技的侠客,踏上一段寻找真相、匡扶正义的冒险旅程,游戏中拥有众多门派以及各自的独门秘籍,从基础招式到顶级绝学,让玩家尽情体验刀光剑影间的畅快对决,超大地图供你随意穿梭,发现隐藏任务和稀有道具,每一次探险都将带来意想不到的惊喜。
查看
星之终途手游汉化版星之终途手游汉化版是一款以浩瀚宇宙为背景的科幻题材策略类游戏,同时也是由Steam移植而来的,在这里玩家突然收到护送少女型人造人的任务,让她逃离机械群的控制,保护这名少女免受机械群的威胁,将她顺利护送到目的地,探索这个被奇点机械群支配的世界,穿越各种危险的地带,与伙伴们一起探寻星辰的奥秘与故事。
查看
云七日世界手游官方版云七日世界手游官方版顾名思义是《七日世界》的官方云游戏版本,这款游戏版本虽然采用了超小的体积但是却能够凭借着强大的云技术将完整的游戏数据集结在云端,玩家只需在优质的网络条件下便能够实现免更新、高画质、高帧率、低延迟等一系列效果,这样一来就能够很好的解决了相关玩家手机内存不足、设备性能较低的问题。
查看
灵域修仙0.1折手游灵域修仙0.1内置免费版是一款多人同屏竞技的MMORPG修仙手机游戏。游戏采用古典画风设计,无论是细腻的人物建模、场景还是炫酷的技能特效都能看出是精心打造之作,画面细腻。除此之外还有丰富的原创剧情设定,让玩家沉浸于仙侠世界的恩怨情仇中。游戏包含六大职业:剑客、剑姬、剑豪、妖刀、唐门、天机,每个职业都各不相同,满足不同玩家的游戏喜好。
查看
浅塘杀神恶魔传奇手游浅塘杀神恶魔复古送充值版是一款非常好玩的全新的专属沉默传奇,游戏采用3D建模,搭配上宏伟的音乐和超清精致的游戏画面,让玩家全身心的进入游戏当中,游戏中设置了道士、法师、战士三大职业,每个职业都有不同的武器、技能以及属性,玩家可以自由选择自己擅长的职业,此外,还有超拉风的坐骑、时装等等,让老玩家回顾传奇经典,让新玩家体验到传奇的魅力。
查看相关版本

星座合并乌托邦 157.32M 休闲益智v1.1.6
查看
乌托邦起源最新版 1.6GB 角色扮演v3.9.9
查看
乌托邦探险之旅整合包 2.10GB 冒险解谜v3.0
查看
我的世界乌托邦之旅整合包 2.1GB 冒险解谜v1.0
查看
进化2乌托邦之战中文版 723.5MB 动作游戏v0.2745.9001
查看同类热门
热门标签
访问网络 访问网络连接,可能产生GPRS流量 ------------------------------------- 写入外部存储 允许程序写入外部存储,如SD卡上写文件 ------------------------------------- 获取网络状态 获取网络信息状态,如当前的网络连接是否有效 ------------------------------------- 唤醒锁定 允许程序在手机屏幕关闭后后台进程仍然运行 ------------------------------------- 获取WiFi状态 获取当前WiFi接入的状态以及WLAN热点的信息 ------------------------------------- 录音 录制声音通过手机或耳机的麦克 ------------------------------------- 更新设备状态 更新设备状态 ------------------------------------- 改变WiFi状态 改变WiFi状态 ------------------------------------- 读取系统日志 读取系统底层日志 ------------------------------------- 拍照权限 允许访问摄像头进行拍照 ------------------------------------- 改变配置 允许当前应用改变配置,如定位 ------------------------------------- 读写系统设置 允许读写系统设置项 ------------------------------------- 修改声音设置 修改声音设置信息 ------------------------------------- 使用蓝牙 允许程序连接配对过的蓝牙设备 ------------------------------------- 蓝牙管理 允许程序进行发现和配对新的蓝牙设备 ------------------------------------- 显示系统窗口 显示系统窗口 ------------------------------------- 访问外部存储 访问外部存储的权限 ------------------------------------- 使用振动 允许振动 -------------------------------------
严格遵守法律法规,遵循以下隐私保护原则,为您提供更加安全、可靠的服务: 1、安全可靠: 我们竭尽全力通过合理有效的信息安全技术及管理流程,防止您的信息泄露、损毁、丢失。 ------------------------------------- 2、自主选择: 我们为您提供便利的信息管理选项,以便您做出合适的选择,管理您的个人信息 ------------------------------------- 3、保护通信秘密: 我们严格遵照法律法规,保护您的通信秘密,为您提供安全的通信服务。 ------------------------------------- 4、合理必要: 为了向您和其他用户提供更好的服务,我们仅收集必要的信息。 ------------------------------------- 5、清晰透明: 我们努力使用简明易懂的表述,向您介绍隐私政策,以便您清晰地了解我们的信息处理方式。 ------------------------------------- 6、将隐私保护融入产品设计: 我们在产品和服务研发、运营的各个环节,融入隐私保护的理念。 ------------------------------------- 本《隐私政策》主要向您说明: 我们收集哪些信息 我们收集信息的用途 您所享有的权利 ------------------------------------- 希望您仔细阅读《隐私政策》 为了让您有更好的体验、改善我们的服务或经您同意的其他用途,在符合相关法律法规的前提下,我们可能将通过某些服务所收集的信息用于我们的其他服务。例如,将您在使用我们某项服务时的信息,用于另一项服务中向您展示个性化的内容或广告、用于用户研究分析与统计等服务。 ------------------------------------- 若您使用服务,即表示您认同我们在本政策中所述内容。除另有约定外,本政策所用术语与《服务协议》中的术语具有相同的涵义。 如您有问题,请联系我们。 -------------------------------------