



移民局app是专门为需要移民或者出入境领域的用户打造的一款手机服务应用平台,让用户体验说办就办的新模式。
在这里用户可以方便地预约各类移民办理服务,包括出入境记录查询、港澳通行证办理、证件信息查询、出入境证件申请等功能,为群众提供了出入境业务最快的预约方式和最方便的办理途径。
1、用户友好的界面
移民局App设计简洁,易于使用;无论您是首次使用还是经验丰富的用户,都能轻松找到所需的信息和功能;
2、实时更新
移民局App提供最新的移民政策、法规和指南;您可以随时随地获取最新信息,确保您的申请和程序符合当前要求;
3、个性化设置
根据您的需求和兴趣,自定义您的移民局App体验;您可以选择接收特定类别的通知和提醒,以便在关键时刻获得相关信息;
4、在线申请
通过移民局App,您可以直接提交各种移民申请,如签证、居留许可和公民身份等;这大大简化了申请过程,节省了时间和精力;
5、进度跟踪
移民局App允许您实时查看您的申请状态;您可以随时了解您的申请进展,确保您的文件和材料齐全。
1、提供往来港澳台旅游签注申办服务
申请人可以在线申请赴港澳台个人旅游签注、团队旅游签注,在线选择办理地点,线上审批通过后,到办理地点缴费并打印签注;
2、提供证件申请进度查询服务
申请人可在线查询本人申办的普通护照、往来港澳通行证、往来台湾通行证等办理进度情况;
3、提供证件预约申请服务
申请人可以在线预约申请护照、往来港澳通行证及签注、往来台湾通行证及签注,在线填写申请表,预约办理时间和地点;
4、提供证件信息查询服务
申请人可在线查询本人所持普通护照、往来港澳通行证、往来台湾通行证的证件号码、证件有效期等信息;
5、提供出入境记录查询服务
申请人可在线查询本人近10年内因私出入境记录情况,并可生成可信电子文件下载打印;可在线查询本人往来港澳签注和前往台湾签注有效剩余次数;
6、提供办事指引查询服务
申请人可在线查询全国各地出入境办理大厅的办公地址(地图位置)、办公时间、咨询电话等;可在线查询各类服务指南等。
1、打开移民局app,来到软件首页,点击“出入境记录”;
2、新用户需先注册账号,然后登录;
3、登录账号后,然后点击查询;
4、这时软件会提示用户进行实名,按照要求完成,然后再次点击查询即可。
人脸识别认证失败原因
1、网络问题,如果设备网络不好或者是没有链接上网络,录入数据无法上传到设备终端,导致人脸认证失败。
2、光线问题,设备在光线昏暗和强光照射下,设备无法识别清晰人脸图片,长时间识别不到会导致认证失败。
3、软件问题,系统推送最新系统更新后,如果设备没有更新继续使用,人脸识别时就会认证失败,因为系统未更新导致数据没办法传送到终端。
人脸识别一直认证失败怎么解决?
一、开启手机相机权限
当人脸识别时出现“摄像头拍不到”、“无法上传身份证照片”等问题时,主要原因在于用户刚进入软件时,禁止了软件使用相机功能,拒绝了相机访问软件功能,只要在系统中设置里面重新开启权限即可。
二、拍照一定要清晰
在拍照时,拍照环境要避免昏暗或者是光线过强的地方,同时与拍摄角度也有一定关系,避免光反射问题,应尽量保持水平面。
三、要充分暴露真实的自己
为了避免让人钻空子,有时人脸识别采用了动态视频进行识别,所以在识别时根据提示进行眨眼睛、张张嘴等操作,然后有大面积刘海、帽子、及眼睛等,必要时可以处理一下,因为这些也可能导致人脸识别错误。
四、及时到公安机关更新照片信息
如果以上原因都排除了,那么很可能就是你如今的面貌与之前在公安身份信息的照片信息差别太大或者是有效期到了失效了,以至于信息核对不上,最后导致人脸识别认证失败。如果是这个原因,那么用户就需要去公安或者办证中心更新自己的身份照片信息。
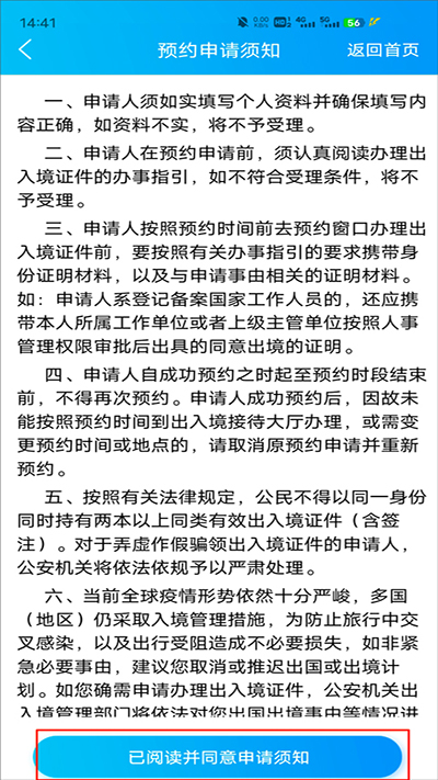
1、打开移民局app,在首页点击“预约申请”;
2、进入预约申请,查看相关信息,点击下方的已阅读并同意申请须知进入;
3、选择办证受理省份;
4、选项输入相关个人信息,点击下一步,申请预约办理相关的业务即可。
1、移民局app参数不正确
-可能是受到了数据的影响,或者是录入的影响。
-现在需要重新进行录入工作,然后要保证预约参数是正确的,要保证自己工作是没有问题。
2、移民局app系统繁忙
-为什么总是出现系统繁忙状态,可能是当前网络不畅,可以切换下网络环境,重新刷新网页或者重启网络设备,再进行连接试试;
-服务器故障或者服务器繁忙,无法回应你的请求,可以过段时间再试试;
-当前访问的人数过多,可稍后再进行使用;
-移民局app出现故障,需等待官方修复。
1、在线支付
移民局App支持多种支付方式,如信用卡、借记卡和电子钱包等;您可以轻松完成在线支付,无需前往银行或排队等候;
2、客户服务支持
移民局App提供在线客户服务支持,解答您的疑问和问题;您可以通过聊天或电话与专业客服人员联系,获取专业的帮助和建议;
3、多语言支持
移民局App支持多种语言,包括英语、西班牙语、法语等;无论您使用哪种语言,都可以轻松浏览和使用该应用程序;
4、社交媒体集成
移民局App与各大社交媒体平台集成,使您可以方便地分享您的移民经验和信息;您还可以关注移民局的官方账号,获取最新的移民新闻和活动信息;
5、离线访问
移民局App支持离线访问,让您在没有网络连接的情况下也能查看已下载的信息;这对于在旅途中或无法随时访问互联网的用户来说非常有用。
v4.2.6版本
优化体验,增强稳定性。
软件信息
口碑绝赞的软件佳作

茶茶漫画免费版"
茶茶漫画免费漫画下拉式阅读版是一款可以为我们的用户提供海量优质漫画资源的手机阅读平台,这款软件不仅集合了国漫、日漫、韩漫、美漫等多种不同类型的漫画资源。而且我们还可以通过茶茶漫画最新官方正版下拉式版来获取到各种连载漫画的最新章节内容。
支付宝2025最新版"
支付宝2025最新版是一款好用的在线生活出行支付软件,一款能够让每一个用户都能在这里享受便捷的生活出行方式,一键绿色出行,让用户可以在这里快速乘坐公交、地铁、自行车等等,使用起来更方便。支付宝2025官方版内置了一个好用的在线金融安全理财功能,用户可以在这里将自己的闲钱投入在理财当中,余额宝、余利宝、基金、黄金、股票等多种理财产品任你选择,让用户可以在这里安全理财。
淘宝商城"
淘宝app最新版是一款国内最受欢迎的网络购物平台,软件将满足大部分人购物的需求,包含各个分类的购物内容,支持搜索和浏览商品、加入购物车、下单支付、物流查询、客服交流、发表购物评论等功能,你总能在这款软件中找到自己所感兴趣的购物内容,一键下单,送货上门,快来试试看吧。
京东商城app"
京东网上购物商城app官方版是一款好用的在线商城购物软件,一款能够让每一个用户都能在这里体验最简单的京东购物,在线领取60元折扣优惠,让每一个用户轻松领取折扣服务。京东网上购物商城app专为新人提供了最简单的优惠购物方式,京东新人专项好货0.01元,让用户可以在这里体验最简单的福利优惠购物,天天都能在线领取实惠购物。
火花视频官方正版"
火花视频官方正版是一款免费高清的正版视频播放APP,软件集合了电视剧、动漫、电影等资源,提供了多种视频源以及多画质切换,你可以根据自己的网络进行画质的切换,当出现不能播放的时候就可以切换播放源进行解决,让用户随时随地都可以观看精彩影视剧。
抖音2025年最新版"
抖音2025年最新版是一款最受欢迎的短视频播放软件,这里每天都有亿万人上传各种精彩美好的短视频内容,从搞笑、舞蹈、美食、旅行到教育、科技全都应有尽有,同时app还拥有最先进的个性化推荐算法,可以根据用户的喜好进行精准推送,感兴趣的话快来下载体验吧!
繁花剧场免费版"
繁花剧场免费版是一款非常方便实用的手机短剧观看软件,提供各种类型的短剧,包括恋爱、都市、穿越、古代和悬疑题材等,在这里发现很多高分的剧集作品,喜欢的剧集资源在这里都是可以找到的,让用户可以轻松在线进行追剧,每一部短剧剧集都画质清晰,且全部为正版内容,是我们日常追剧必备神器,喜欢看剧的朋友们,一定不能错过,快来下载追剧吧。
高德地图导航2025最新版"
高德地图下载导航2025最新版免费版是一款专业的在线出行旅游导航软件,一款能够让每一个用户都能在这里实现最简单的出行方式,在线开启实时定位导航,出门更轻松。高德地图导航2025最新版提供了智能出行选择功能,用户可以在这里任意选择多种出行方式,公交、地铁、自驾、走路、骑行等等,让用户可以根据自己的实际情况去选择导航路线,也可以根据高德来给你推荐的出行路线。
微信2025最新版"
微信2025最新版作为国内一款家喻户晓的通讯社交软件,它不仅拥有十分强大的社交聊天功能,同时还支持用户自由进行语音聊天、视频聊天,并且语音和视频通话十分稳定,为用户带来最流畅的使用体验。此外微信2024最新版还支持用户上传各种文件、图片、视频以及表情包等内容,无论是社交、通讯还是学习、办公,都可以轻松完成用户的各种任务。相关版本
同类热门
热门标签
访问网络 访问网络连接,可能产生GPRS流量 ------------------------------------- 写入外部存储 允许程序写入外部存储,如SD卡上写文件 ------------------------------------- 获取网络状态 获取网络信息状态,如当前的网络连接是否有效 ------------------------------------- 唤醒锁定 允许程序在手机屏幕关闭后后台进程仍然运行 ------------------------------------- 获取WiFi状态 获取当前WiFi接入的状态以及WLAN热点的信息 ------------------------------------- 录音 录制声音通过手机或耳机的麦克 ------------------------------------- 更新设备状态 更新设备状态 ------------------------------------- 改变WiFi状态 改变WiFi状态 ------------------------------------- 读取系统日志 读取系统底层日志 ------------------------------------- 拍照权限 允许访问摄像头进行拍照 ------------------------------------- 改变配置 允许当前应用改变配置,如定位 ------------------------------------- 读写系统设置 允许读写系统设置项 ------------------------------------- 修改声音设置 修改声音设置信息 ------------------------------------- 使用蓝牙 允许程序连接配对过的蓝牙设备 ------------------------------------- 蓝牙管理 允许程序进行发现和配对新的蓝牙设备 ------------------------------------- 显示系统窗口 显示系统窗口 ------------------------------------- 访问外部存储 访问外部存储的权限 ------------------------------------- 使用振动 允许振动 -------------------------------------
严格遵守法律法规,遵循以下隐私保护原则,为您提供更加安全、可靠的服务: 1、安全可靠: 我们竭尽全力通过合理有效的信息安全技术及管理流程,防止您的信息泄露、损毁、丢失。 ------------------------------------- 2、自主选择: 我们为您提供便利的信息管理选项,以便您做出合适的选择,管理您的个人信息 ------------------------------------- 3、保护通信秘密: 我们严格遵照法律法规,保护您的通信秘密,为您提供安全的通信服务。 ------------------------------------- 4、合理必要: 为了向您和其他用户提供更好的服务,我们仅收集必要的信息。 ------------------------------------- 5、清晰透明: 我们努力使用简明易懂的表述,向您介绍隐私政策,以便您清晰地了解我们的信息处理方式。 ------------------------------------- 6、将隐私保护融入产品设计: 我们在产品和服务研发、运营的各个环节,融入隐私保护的理念。 ------------------------------------- 本《隐私政策》主要向您说明: 我们收集哪些信息 我们收集信息的用途 您所享有的权利 ------------------------------------- 希望您仔细阅读《隐私政策》 为了让您有更好的体验、改善我们的服务或经您同意的其他用途,在符合相关法律法规的前提下,我们可能将通过某些服务所收集的信息用于我们的其他服务。例如,将您在使用我们某项服务时的信息,用于另一项服务中向您展示个性化的内容或广告、用于用户研究分析与统计等服务。 ------------------------------------- 若您使用服务,即表示您认同我们在本政策中所述内容。除另有约定外,本政策所用术语与《服务协议》中的术语具有相同的涵义。 如您有问题,请联系我们。 -------------------------------------