




敦煌网外贸平台(敦煌网商户版)是敦煌网卖家的外贸助手,不管是在PC端还是手机端的聊天记录都可以进行聊天记录漫游查询,方便您的信息管理。敦煌网商户版还支持多个卖家账号即时切换,方便您一个客户端可以同时管理多个卖家账号。
敦煌网成立于2004年,具有13年跨境B2B成功运营经验。目前敦煌网已实现140多万家国内供应商在线,4000万种商品,遍布全球230个国家和地区的1000万采购商规模,11种语言的运营覆盖,每小时有10万买家实时在线采购,每1.6秒产生一张订单!“敦煌网商户版”是敦煌网专门为平台商户打造的一款移动办公应用。具有订单管理、消息回复等功能。
1.移动订单随身管理
让您第一时间知道订单状态变更,并进行相关反馈动作。
2.及时沟通
可以查看并回复站内信,同时也可以登录及时通讯工具敦煌通进行沟通。
3.数据智囊
随时随地查看数据,为您的生意保驾护航。
4.平台活动
随时随地,参与平台促销活动。
5.更多功能,敬请期待。
一 、卖家注册入口
登录卖家首页:https://seller.dhgate.com/,点击"轻松注册"或者“轻松开店”,进入注册页面:http://seller.dhgate.com/merchant/register/pageLoad.do?f=
二、填写商户信息
请按照页面提示,填写真实的注册信息。
请注意要选择正确的用户类型,选择错误将有可能导致注册关联超限。详情请见:
https://seller.dhgate.com/help/c0101/351401.html
特别注意:
登录名不能含敦煌网官方名称、不文明词汇、品牌词汇、名人姓名、联系方式(邮箱地址、网址、电话号码、QQ号、MSN地址等)等内容。
登录名一经注册,则无法修改。
三、验证手机、邮箱:
在提交信息后会提示您进行手机、邮箱认证,请根据指引完成相应认证。
四、缴纳平台使用费
自2019年2月20日起,新注册的账户通过手机验证和邮箱验证激活账户后,页面将提示缴纳平台使用费,点击“立即缴费”即可进入到缴费页面。缴费成功后,商户可进入身份认证页面,上传相关资料证明申请,通过身份认证后完成,可正常操作后台相关功能。关于缴纳平台使用费问题,可查阅下文。
1.为什么要收取平台使用费?(收取技术服务费的目的)
答:为全面优化平台结构、升级服务质量和激励卖家成长。
2.具体的缴费流程是怎样的呢?
答:新用户在通过手机验证和邮箱验证激活账户后,页面将提示“立即缴费”,;也可以进入到“我的DHgate”-“待操作”中查看到缴费提醒;或者进入后台“我的DHgate-设置-平台使用费-缴纳平台使用费”中操作。
3.什么样的账户需要交平台使用费呢?
答:全平台所有账户都需要缴纳平台使用费
4.如果是注册了多个账户,平台使用费是否会有优惠呢?
答:每个账户后台分别缴费,不会有优惠。
5.平台使用费的收费标准是怎么样的?
答:目前有几种不同档位供卖家选择
6.后台支持的平台使用费缴费方式都有哪些呢?
答:目前后台仅支持支付宝账户付款方式。
7.在后台缴费后,需要等待多久可以进行身份认证?是实时确认款项的吗?
答:在后台支付款项成功后,是实时确认款项的,可直接进行身份认证。
8.平台使用费的有效期是怎么计算的?
答:有效期自身份认证通过日开始计算,按月累加计算,精确到日;如半年有效,身份认证通过日期为2019年3月10日,截止日期为2019年9月9日23:59。
9.后台的缴费入口在哪里呢?
答:账户通过手机和邮箱认证激活后,页面自动提示“立即缴费”;也可以进入到“我的DHgate”-“待操作”中查看到缴费提醒;或者进入后台“我的DHgate-设置-平台使用费-缴纳平台使用费”中操作。
10.平台使用费充值之后仍提示充值,或平台使用费赠送的广告费未到账?
答:
(1)平台使用费充值后仍提示充值
请您前往卖家后台→我的DHgate→设置→平台使用费→缴费记录,查看是否有缴费记录,如有最新记录则表示充值成功;如无记录建议查看是否有同时注册或经营的店铺,请前往检测是否充值到其他店铺
(2)平台使用费赠送的广告费未到账
经核实广告费会自动换算成美金到营销系统账户中,请您去卖家后台→我的DHgate→推广→站内广告系统→首页→账户余额美金展示信息是否有增加(此处总余额=赠送+充值-已消耗),如有折合赠送人民币数量的美金提现,则表示已到账。
11.身份认证通过后,是否还能退平台使用费呢?
答:身份认证通过后即注册账户成功,不再返还平台使用费,感谢您的理解!
12.如身份认证未通过,如何申请退平台使用费?
答: 用户可以在设置→平台使用费→缴费记录处申请退费,申请退费后工作人员会在申请后1到3个工作日完成审核,并将支付费用原路返回至支付宝账号中;如申请期间改变退费意愿,需继续经营店铺,可在退费之后再次充值平台使用费,客服无法对此申请做拦截,请理解。
13.平台使用费是每年都要缴费还是只要缴费一次?
答:平台使用费需根据卖家的缴费周期计算有效期,为避免影响账户的正常运营,需要卖家在有效期之前及时续费,用户可以在设置——平台使用费——缴纳平台使用费处进行续费操作。
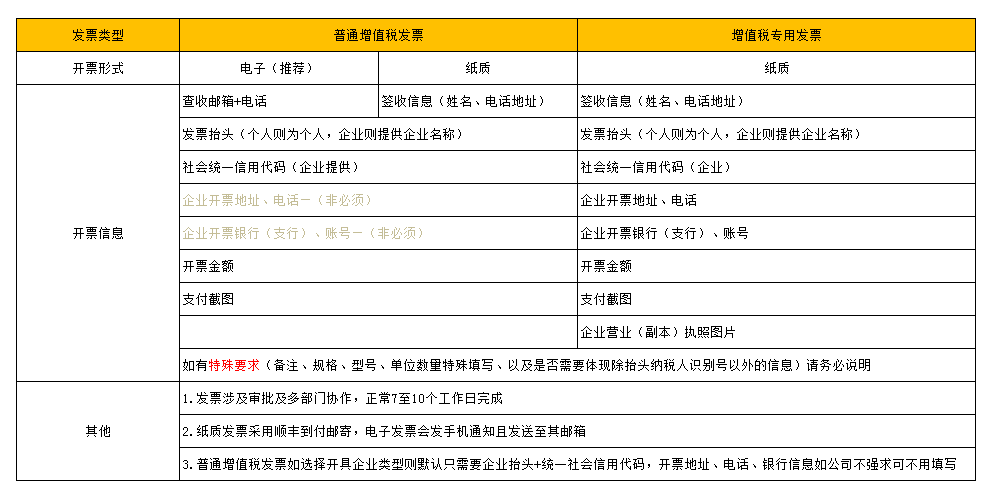
14.平台使用费缴费后是否可申请开发票?需要提交哪些信息?一般发票多久可以寄出?
答:平台使用费缴费成功且店铺经过身份认证之后,可在卖家后台 我的DHgate→资金→发票管理(线上申请)中选择发票类型填写相符信息进行申请,后期查询进度或记录可在申请记录中进行查看; 如需了解发票类型选择、开票资料及开票时间等可参考如下信息:
15.到期未续费权益有哪些限制呢?
答:在账户平台使用费有效期截止前30天,后台会在后台提示续费。
如超期未续费:
●下架所有产品、不能上传新产品、不能编辑产品
●尚未结束的订单可继续处理(包括待发货、已发货订单)
●资金账户可操作提现且规则遵循现有平台的提现政策(有效期截止日后放款的订单,需按照售后纠纷规则的非VIP买家订单30天、VIP买家订单60天,释放提现金额)
●商户评级按照现有评级规则执行
●如后期续费,卖家需手动操作上架产品
16. 新注册账户,已缴费但品类绑定错误,是否允许修改?
答:目前用户绑定类目后,无法直接在后台操作修改类目。如果新注册的账户绑错类目,可以将相应用户名、已绑定类目、希望更换到的类目给到对应行业负责人,由他们确认是否可以进行解绑。
17.平台费用退回的时间是多久?
答:线上后台申请退回的时间系统会识别卖家缴费到退费申请通过的时间,如果<90天,退款是实时的,会原路返回到支付宝。如果>90天,需要财务人工处理,预计5个工作日内到账。
18.注册新店铺需要缴费,开通类目是否还需要收费
答:只需要注册店铺收费,类目开通不收费的。
19.身份认证审核中的状态可以申请退费平台费用吗?
答:是可以的,只要身份认证未通过审核之前都可以申请退费。
20.注销账户后可以退费平台使用费吗?
答:一旦身份认证通过后,注销的账户是不能申请退费的。
21.如果按季度缴费了到时会有提醒吗?提前多少天是有提醒,没有按时交会怎样?如果未按时缴费下架产品后是否还能续费?
答:是会有提示的,一般到期前提前30天会收到平台提醒。如果未缴费是会下架产品,平台使用费过期后,卖家将不能上传新产品,所有产品下架,不能编辑产品。
22.平台使用费未续费会关闭账户?
答:平台不会处理关闭,但是长时间不使用的账户如果再使用,可能会受到风控部门的核实,如果不符合对应规定,可能会操作关店。
23.逾期未缴费的账户里的订单是否能正常执行?
答:逾期之后买家确认收货的订单,需要30天之后才能放款到资金账号(vip买家的订单需要60天)
24.逾期后账户的提款是否能正常进行?
答:逾期后,您仍可正常申请提现。其余功能将按照未缴费卖家的状态处理。缴费后,您无需再次身份认证。直接恢复正常功能,受平台使用费影响的订单将会立即放款。
25.如何使用汇投广告流量¥100(3个月)
答:价值¥100元的汇投广告流量,广告费到账后会自动为卖家建立计划开启投放直至广告费全部消耗完毕,无需卖家任何操作。
v3.4.9版本
更新说明:
优化注销账号流程
软件信息
口碑绝赞的软件佳作

茶茶漫画免费版"
茶茶漫画免费漫画下拉式阅读版是一款可以为我们的用户提供海量优质漫画资源的手机阅读平台,这款软件不仅集合了国漫、日漫、韩漫、美漫等多种不同类型的漫画资源。而且我们还可以通过茶茶漫画最新官方正版下拉式版来获取到各种连载漫画的最新章节内容。
支付宝2025最新版"
支付宝2025最新版是一款好用的在线生活出行支付软件,一款能够让每一个用户都能在这里享受便捷的生活出行方式,一键绿色出行,让用户可以在这里快速乘坐公交、地铁、自行车等等,使用起来更方便。支付宝2025官方版内置了一个好用的在线金融安全理财功能,用户可以在这里将自己的闲钱投入在理财当中,余额宝、余利宝、基金、黄金、股票等多种理财产品任你选择,让用户可以在这里安全理财。
淘宝商城"
淘宝app最新版是一款国内最受欢迎的网络购物平台,软件将满足大部分人购物的需求,包含各个分类的购物内容,支持搜索和浏览商品、加入购物车、下单支付、物流查询、客服交流、发表购物评论等功能,你总能在这款软件中找到自己所感兴趣的购物内容,一键下单,送货上门,快来试试看吧。
京东商城app"
京东网上购物商城app官方版是一款好用的在线商城购物软件,一款能够让每一个用户都能在这里体验最简单的京东购物,在线领取60元折扣优惠,让每一个用户轻松领取折扣服务。京东网上购物商城app专为新人提供了最简单的优惠购物方式,京东新人专项好货0.01元,让用户可以在这里体验最简单的福利优惠购物,天天都能在线领取实惠购物。
火花视频官方正版"
火花视频官方正版是一款免费高清的正版视频播放APP,软件集合了电视剧、动漫、电影等资源,提供了多种视频源以及多画质切换,你可以根据自己的网络进行画质的切换,当出现不能播放的时候就可以切换播放源进行解决,让用户随时随地都可以观看精彩影视剧。
抖音2025年最新版"
抖音2025年最新版是一款最受欢迎的短视频播放软件,这里每天都有亿万人上传各种精彩美好的短视频内容,从搞笑、舞蹈、美食、旅行到教育、科技全都应有尽有,同时app还拥有最先进的个性化推荐算法,可以根据用户的喜好进行精准推送,感兴趣的话快来下载体验吧!
繁花剧场免费版"
繁花剧场免费版是一款非常方便实用的手机短剧观看软件,提供各种类型的短剧,包括恋爱、都市、穿越、古代和悬疑题材等,在这里发现很多高分的剧集作品,喜欢的剧集资源在这里都是可以找到的,让用户可以轻松在线进行追剧,每一部短剧剧集都画质清晰,且全部为正版内容,是我们日常追剧必备神器,喜欢看剧的朋友们,一定不能错过,快来下载追剧吧。
高德地图导航2025最新版"
高德地图下载导航2025最新版免费版是一款专业的在线出行旅游导航软件,一款能够让每一个用户都能在这里实现最简单的出行方式,在线开启实时定位导航,出门更轻松。高德地图导航2025最新版提供了智能出行选择功能,用户可以在这里任意选择多种出行方式,公交、地铁、自驾、走路、骑行等等,让用户可以根据自己的实际情况去选择导航路线,也可以根据高德来给你推荐的出行路线。
微信2025最新版"
微信2025最新版作为国内一款家喻户晓的通讯社交软件,它不仅拥有十分强大的社交聊天功能,同时还支持用户自由进行语音聊天、视频聊天,并且语音和视频通话十分稳定,为用户带来最流畅的使用体验。此外微信2024最新版还支持用户上传各种文件、图片、视频以及表情包等内容,无论是社交、通讯还是学习、办公,都可以轻松完成用户的各种任务。相关版本
同类热门
热门标签
访问网络 访问网络连接,可能产生GPRS流量 ------------------------------------- 写入外部存储 允许程序写入外部存储,如SD卡上写文件 ------------------------------------- 获取网络状态 获取网络信息状态,如当前的网络连接是否有效 ------------------------------------- 唤醒锁定 允许程序在手机屏幕关闭后后台进程仍然运行 ------------------------------------- 获取WiFi状态 获取当前WiFi接入的状态以及WLAN热点的信息 ------------------------------------- 录音 录制声音通过手机或耳机的麦克 ------------------------------------- 更新设备状态 更新设备状态 ------------------------------------- 改变WiFi状态 改变WiFi状态 ------------------------------------- 读取系统日志 读取系统底层日志 ------------------------------------- 拍照权限 允许访问摄像头进行拍照 ------------------------------------- 改变配置 允许当前应用改变配置,如定位 ------------------------------------- 读写系统设置 允许读写系统设置项 ------------------------------------- 修改声音设置 修改声音设置信息 ------------------------------------- 使用蓝牙 允许程序连接配对过的蓝牙设备 ------------------------------------- 蓝牙管理 允许程序进行发现和配对新的蓝牙设备 ------------------------------------- 显示系统窗口 显示系统窗口 ------------------------------------- 访问外部存储 访问外部存储的权限 ------------------------------------- 使用振动 允许振动 -------------------------------------
严格遵守法律法规,遵循以下隐私保护原则,为您提供更加安全、可靠的服务: 1、安全可靠: 我们竭尽全力通过合理有效的信息安全技术及管理流程,防止您的信息泄露、损毁、丢失。 ------------------------------------- 2、自主选择: 我们为您提供便利的信息管理选项,以便您做出合适的选择,管理您的个人信息 ------------------------------------- 3、保护通信秘密: 我们严格遵照法律法规,保护您的通信秘密,为您提供安全的通信服务。 ------------------------------------- 4、合理必要: 为了向您和其他用户提供更好的服务,我们仅收集必要的信息。 ------------------------------------- 5、清晰透明: 我们努力使用简明易懂的表述,向您介绍隐私政策,以便您清晰地了解我们的信息处理方式。 ------------------------------------- 6、将隐私保护融入产品设计: 我们在产品和服务研发、运营的各个环节,融入隐私保护的理念。 ------------------------------------- 本《隐私政策》主要向您说明: 我们收集哪些信息 我们收集信息的用途 您所享有的权利 ------------------------------------- 希望您仔细阅读《隐私政策》 为了让您有更好的体验、改善我们的服务或经您同意的其他用途,在符合相关法律法规的前提下,我们可能将通过某些服务所收集的信息用于我们的其他服务。例如,将您在使用我们某项服务时的信息,用于另一项服务中向您展示个性化的内容或广告、用于用户研究分析与统计等服务。 ------------------------------------- 若您使用服务,即表示您认同我们在本政策中所述内容。除另有约定外,本政策所用术语与《服务协议》中的术语具有相同的涵义。 如您有问题,请联系我们。 -------------------------------------